suncitygroup太阳(集团)有限公司-官方网站
首页
公司概况
suncitygroup太阳官方网站简介
组织架构
领导分工
机构职责
下属企业
大事记
公司项目
业务领域
新闻中心
公司要闻
媒体聚焦
党建工作
基层党建
党风廉政
群团工作
清风高速
不忘初心、牢记使命
企业文化
使命愿景
文明服务
员工风貌
活动培训
VI手册
信息公开
基本信息
公示公告
公司OA登录
当前位置:
首页
/
信息公开
/
公示公告
文章详情
发布时间:
2021-12-20 20:28
来源:
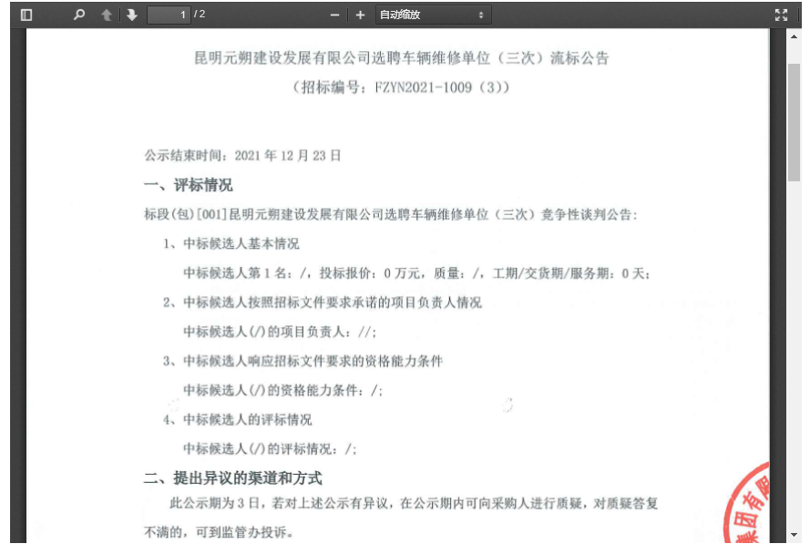
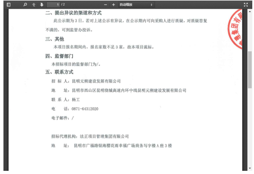
昆明元朔建设法正有限公司选聘车辆维修单位(三次)流标公示发布信息情况